红旗HS6 PHEV,以卓越级实力跻身行业智能座舱第一梯队!
说到红旗这个品牌,很多人脑海中还是会浮现出那种庄重威严的印象。但当我真正靠近这辆全新的红旗车型,你会发现它的外形在保留大气风格的同时,融入了更多中式元素和现代美学。内饰更是用心,能摸到的地方几乎都是软质材料,搭配细节处的金属饰板和扎实的做工,整体给人一种低调的精致感。而它,就是红旗HS6 PHEV。
但真正让我印象深刻的,还是红旗HS6 PHEV的智能座舱体验。一坐进车内,双15.6吋大屏、舒适的女王(参数|询价)副驾、那种科技感和贴心设计,确实让人感受到红旗的不同。那么,这套系统在实际使用中到底表现如何?为了更客观地展现红旗HS6 PHEV在智能座舱方面的表现,我们凭借专业的评测体系——《CC-1000T智能座舱评测体系》的表现成绩,来具体看看它的实力所在。
《CC-1000T智能座舱评测体系》由车云研究院与合作伙伴共同研发,目前体系已迭代到5.0版本,体系分为10个功能模块,包括车机系统、车手互联、车载导航、空间应用、内容生态、仪表方控、硬件智控、语音交互、座舱安全、座椅空调,共260个测试项目,覆盖从准备出发、车中落座、车辆行驶、特殊情况、停车小憩、再次出行、车辆到达和驾乘回忆车,共8个旅程,全面覆盖用户的全场景用车体验。是目前行业中最为全面和专业的智能座舱评测体系。

红旗HS6 PHEV在最新《CC-1000T 智能座舱评测体系》中,以1027分的成绩荣获“智能座舱体验卓越级”称号,强势登榜年度“十佳品牌智能座舱”评选。这标志着其智能化水准已稳居行业第一梯队。值得注意的是,该阵营长期以来几乎被鸿蒙智行、小米、理想、蔚来、小鹏等新势力品牌所占据,连传统豪华品牌BBA也屡屡难以突破。红旗HS6 PHEV 不仅成为其中极为稀缺的传统车企代表,更推出了17.88万元起的诚意售价。此番表现,充分印证了红旗HS6 PHEV 已在智能座舱领域实现显著突破,强势跻身第一梯队。那么,它究竟强在何处?接下来我们将逐一详解。
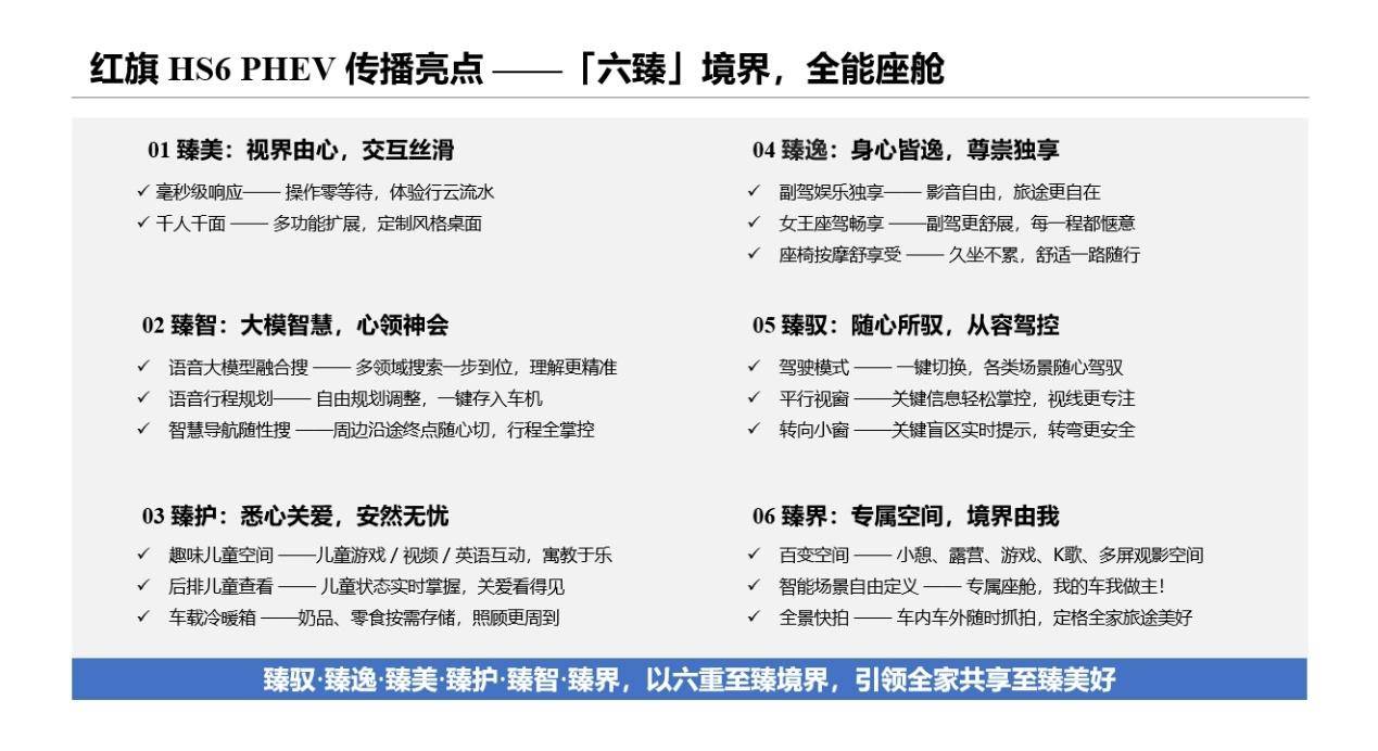
智能座舱深度解析:「六臻」境界,全能座舱
硬件基础表现:
如果你听过红旗车型的九章智能平台,那肯定对灵犀座舱不会陌生,红旗HS6 PHEV依旧是我们熟悉的灵犀座舱,但“配方”可以说是全面升级,其精髓便是5nm级别的8295P车规级芯片,相比8155芯片或同级别的“国产芯”,NPU算力达到了46 TOPS,这意味着更流畅的语音交互,更丝滑的的操作体验,以及更清晰的屏幕显示效果。
所以你会发现红旗HS6 PHEV为你准备了双15.6吋的大屏幕,2.5K的高清分辨率,和10mm超薄窄边带来88.5%超大屏占比,可以为主副驾驶都带来出色的视觉感受。全新的HMI 5.0车机界面,操作逻辑类似ipad,上手零难度,相信你那上了年纪的老父亲也能第一时间学会使用。这些都是红旗HS6 PHEV在座舱智能化方面的重要标志。

红旗HS6 PHEV取得1027分的卓越成绩,并荣获“十佳品牌智能座舱”称号,并不是以上的硬件配置的简单堆砌,更是在座舱体验方面的精细打磨。从功能维度来看,在内容生态方面,红旗HS6 PHEV在内容生态方面覆盖全面,包括音频、有声、视频以及游戏等,不同应用间适配的界面一致性也较好,没有跳脱感。语音方面,红旗HS6 PHEV对话流畅,语音车控全面,在接入豆包大模型后,百科、主动服务方面的表现更加全面。场景模式自定义方面,红旗HS6 PHEV条件设计合理,执行项目丰富,上手也没有丝毫难度。车机系统方面,丰富的壁纸选择,以及多风格桌面给我留下了深刻印象。围绕红旗HS6 PHEV在智能座舱方面的特点,我们归纳了六大特点,统称为“六臻”,下面我们逐一进行介绍。
核心亮点“六臻”功能解析:

臻美:视界由心,交互丝滑

l车机触控流畅,反馈零等待
得益于8295P芯片的强大算力支持,红旗HS6 PHEV的车机系统在流畅性上展现出了扎实的硬实力。实际体验中,无论是导航界面的随手拖拽、应用模块的自由布局,还是日常点按滑动,响应都非常跟手,动画过渡也自然顺滑。这种几乎“零延迟”的操控感,不仅来自硬件配置的底气,更体现出红旗在交互细节上的认真打磨——好的智能座舱,就该让操作成为直觉,而非等待。
l界面千人千面,个性定制
在个性化体验上,红旗HS6 PHEV的车机首页提供了相当自由的定制空间。它支持卡片、壁纸、3D车模及分屏共4种桌面形态切换,还可以随天气进行同步,此外也允许用户对Dock栏、工具卡片与快捷功能进行深度自定义,涵盖数十项高频应用与操作入口。这套设计并不止于表面的“可换壁纸”,也是通过细致的控件编排与布局自由度,将选择权交还给用户——让常用功能触手可及,让界面真正贴合个人习惯。
臻智:大模智慧,心领神会

l大模型融合搜索
依托大模型能力,红旗HS6 PHEV的融合搜索功能在实用性上做了不少优化。例如,语音搜索音乐或视频时,系统可自动跳转至相应应用并直接播放;查找景点、餐厅等POI信息时,也能一键聚合视频介绍与导航选项,实现从“搜索”到“操作”的连贯体验。这背后的逻辑并不复杂,却贴近真实用车场景——将多个步骤简化为一句指令,减少操作分心,让搜索真正服务于高效出行。
l语音行程规划
在行程规划方面,红旗HS6 PHEV的语音助手能够实现从生成到落地的完整闭环。用户可通过语音直接创建行程,系统会自动整合目的地、路线与时间等信息,并支持保存至车机。若需调整,行程中的每个环节都支持手动修改与查看,实现了“一说即建、可调可存”的灵活体验。这一功能的价值,在于它将以往需要在手机或地图上多次操作的规划过程,简化为一两句对话,让说走就走的旅程变得简单又方便。
l个性化沿途随心搜索
红旗HS6 PHEV的智慧导航提供了贴合驾驶场景的“随心搜”功能,可根据实时位置与路线,在起点、沿途及终点等多种模式间灵活切换。这让驾驶者无需停车或复杂操作,便能边开车边搜索,有效减少了行车途中的操作分心,同时也让途经点的搜索更加实用和便利。
臻护:悉心关爱,安然无忧
l儿童空间

红旗HS6 PHEV专门为亲子出行场景打造了“趣味儿童空间”。该空间不仅聚合了早教、益智与影音内容,方便一键直达,还提供了AI英语对话、儿童创作等互动功能,结合动画、成语接龙与故事等模块,旨在车内构建一个沉浸式的移动益智空间。
l车载冷暖箱
红旗HS6 PHEV全系标配的6L车载冷暖箱,是一个在细节上颇为用心的配置。它支持2-15℃制冷与35-50℃制热,并可通过APP远程预调节温度,实现“上车即享”。箱内设计了防滚结构,能有效减少行驶中瓶罐的晃动与异响,兼顾了安静与安全。
l后排儿童照看

红旗HS6 PHEV配备的后排儿童照看功能,为家庭出行增添了一份实在的安全感。通过车机屏幕,驾驶者无需回头便能随时查看后排孩子的实时状态,大大减少了因分心带来的顾虑。此外,系统还搭载了多重感应联动的“遗忘提醒”,能在锁车前后及时预警,有效降低将孩子独自遗留在车内的风险。
臻逸:身心皆逸,尊崇独享
l副驾屏独立蓝牙通道

红旗HS6 PHEV为副驾屏幕设计的“独立音源”功能,在实际使用中带来了很高的实用性。副驾乘客可以自由追剧或听歌,声音通过独立的蓝牙耳机播放,完全不会干扰到主驾导航或音乐,真正实现了“一车两世界”的共存体验。
l女王副驾座椅

在副驾的舒适性打造上,红旗HS6 PHEV的“女王副驾”展现出了相当的诚意与巧思。它不仅支持16向多角度电动调节,为乘客提供了包括腿托、腰托在内的细致姿态调整空间;更配备了一键舒躺功能,可迅速将座椅调整至理想的零重力姿态,有效缓解长途乘坐的疲惫。
l座椅舒适按摩功能

在座椅舒适性配置上,红旗HS6 PHEV的座椅按摩系统提供了颇为细致的体验。其采用10点式气动按摩机构,支持交替点按、渐进疏通等5种专业按摩模式,并可进行轻柔、适中、强劲三档强度调节,允许乘客根据自身疲劳状况精准选择。对比市面上常见的8点按摩配置,更多的点位意味着对肩背、腰部等关键肌群能有更贴合、更到位的舒缓覆盖。
臻驭:随心所驭,从容驾控

l驾驶模式多样选择

红旗HS6 PHEV在驾驶模式与能量管理上提供了颇为周全的搭配。车辆提供包括经济、舒适、运动在内的3种常规模式,以及针对特殊路况的越野与雪地模式,共5类驾驶选择。同时,其插混系统支持智能混动、纯电优先、燃油优先及增程模式共4种能量策略,用户可根据路况、电量与驾驶意图自由组合。
lHUD显示模式丰富

红旗HS6 PHEV搭载的AR-HUD抬头显示系统,在实用性与信息呈现上做了深度优化。其显示尺寸达到30英寸以上,并提供AR导航、地图、环境及极简共4种模式,能根据驾驶场景清晰投射车速、限速、车道指引、路口放大图及红绿灯状态等关键信息。
l转向小窗自动显示

红旗HS6 PHEV配备的“转弯小窗”功能,为日常行车中的盲区隐患提供了一个巧妙的视觉解决方案。在转向或通过路口时,系统会自动将侧后方摄像头画面以小窗形式显示在中控屏上,画面位置支持自由拖拽,方便驾驶员根据视线习惯灵活摆放。关键的路口信息与实时盲区影像得以同屏呈现,让侧后方的交通参与情况一目了然。
臻界:专属空间,境界由我

l小憩、露营、宠物等场景模式

红旗HS6 PHEV 的拥有多种场景模式,通过预设场景模板,提供小憩、露营、宠物、洗车等一键场景切换,简化设置过程。例如在小憩模式下,座椅自动调整到舒适姿态,并且把空调调至舒适温度,配合白噪音,可以在工作日的午间轻松休息。除固定的场景模式外,配合多屏联动,还可以协同实现观影、游戏或K歌的环绕式体验,增强氛围的投入感。
l旗妙空间场景模式自定义

红旗HS6 PHEV的旗妙场景是一款可以自定义场景模式的应用,为用户提供了高度自由的个人想象。首先它覆盖功能非常全面,涵盖空调、座椅、灯光、娱乐等16个核心功能模块,此外触发条件简单易懂,没有丝毫的学习成本。当然,它也支持你通过语音指令快速创建。例如你可以和它说“创建一个下班提醒我打卡的场景模式”,这样在你下班上车的时候,红旗HS6 PHEV就可以提醒你,是不是非常的方便。
l全场景拍摄

红旗HS6 PHEV的“全景畅拍”功能,将车辆变为一个随时可用的创作工具。其系统支持调用车内外的多个摄像头,在行车途中、露营驻足或地标打卡等多种场景下,轻松捕捉不同视角的画面。更贴心的是,它拥有贴纸和滤镜功能,增加了拍照的趣味性的同时,也不用担心女朋友和你抱怨拍不出美美的照片了。
创新功能解析:
l无麦K歌:

红旗HS6 PHEV将车内空间打造成了一个可移动的“全景K歌房”,其搭载的「全民K歌」应用,结合无麦K歌技术与16扬声器丹拿音响系统,实现了全车四个座位均能清晰拾音、同步合唱。系统通过智能算法有效消减歌曲原声,让每位乘员无需传递麦克风,即可沉浸投入。
l旗影应用:

红旗HS6 PHEV的“旗影”旅拍功能,为旅途记录提供了一种优雅的解决方案。行车途中,车辆前置摄像头可自动或手动记录沿途的风景与地标。行程结束后,内置了强大的剪辑功能,实现从拍摄到成片的“一键出片”,大幅降低了视频创作的门槛。在同类车型中,如此深度整合车内拍摄与即时剪辑的功能仍属少见。这意味着,用户无需依赖额外设备与复杂后期,就能快速记录并分享旅途见闻,让每一次出行都更容易留下生动而富有质感的动态回忆。
l翼擎车娱:
红旗HS6 PHEV搭载的“翼擎车娱”应用,将座舱轻松转化为一个移动游戏空间。其不仅聚合了丰富的游戏资源,更支持虚拟触控与蓝牙手柄双操作模式,并创新地实现了中控屏与副驾娱乐屏的双屏联机对战功能。这意味着在长途旅行中,无需额外设备,驾乘者便可随时来一局益智游戏缓解疲劳,或通过双屏竞技增添互动乐趣。
全文总结:
红旗HS6 PHEV在最新《CC-1000T 智能座舱评测体系》中,以1027分的成绩荣获“智能座舱体验卓越级”称号,强势登榜年度“十佳品牌智能座舱”评选,成为传统品牌中的智能破局者。其围绕真实出行场景构建的“六臻”体验——从丝滑交互、大模型语音到周全的亲子关怀、独享的副驾空间及自由的场景定义——并非简单堆料,而是将高端智能转化为切实可感的舒适、安全与愉悦。以17.88万元起的售价,它让越级智能体验真正触手可及,此番获奖,实至名归。











